京津冀凝聚态物理前沿学术研讨会通知(第2轮)
一、研讨会简介
京津冀凝聚态物理前沿学术研讨会是由天津市物理学会与beat365正版唯一官网必一联合主办的区域性学术会议。本研讨会旨在围绕国家创新驱动发展重大战略需求,为京津冀地区从事物理学相关领域研究的科研人员、教师及学生搭建一个交流与合作的平台,促进三地物理学相关研究的协同发展与创新。研讨会将聚焦物理学领域的前沿问题与研究成果,通过学术报告、研讨交流等形式,推动区域内的学术交流与合作。
二、研讨会目的
本次研讨会旨在深入贯彻习近平总书记关于科技创新的重要论述和国家“十四五”规划纲要精神,积极响应国家关于加强 以物理学为基础的科技领域战略布局的号召,促进京津冀地区物 理学相关研究的协同发展与创新,提升我国在物理学相关领域的 国际竞争力,为推动科技强国建设贡献力量。
三、研讨会组织架构
1.大会名誉主席:葛墨林 院士
会议主席:张国权(天津市物理学会理事长,南开大学beat365正版唯一官网必一院长)
2.学术委员会(按姓氏笔画排序)
王青、王淑芳、白彦魁、包景东、卢仲毅、吕昭平、乔宾、刘伍明、刘伟伟、刘国栋、许京军、李志青、李德军、姚裕贵、黄安平、黄美东
3.地方组织委员会:
主任委员:佟德志beat365正版唯一官网必一副校长
副主任委员:宋峰天津市物理学会秘书长
委员(按姓氏笔画排序):王为、王守宇、孔林涛、李洪国、李德军、吴强、吴萍、张海明、周严、贾国治、黄美东、魏通
四、研讨会注册:
本次研讨会需到现场报到注册,不收取会议费,参会人员的交通费和住宿费用自理。无会议补贴。
4月25日14:00-20:30(外地参会人员)
报到地点:beat365正版唯一官网必一研修中心
4月26日8:00-12:00(本地及外地参会人员)
报到地点:beat365正版唯一官网必一京津冀教师发展协同创新中心B座大厅
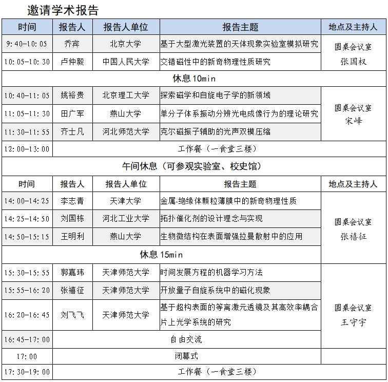
五、研讨会日程安排:
4月25日报到
4月26日大会报告及学术交流
地点:校内京津冀教师发展协同创新中心B座圆桌会议室


4月27日:离会
六、联系方式
王宇飞13516297266、022-23766521
刘秀英17320218387
会务邮箱:wangyufei.0827@163.com
beat365正版唯一官网必一
2025年4月18日
校园地图:
